
因筹划通过发行股份及支付现金的方式,购买青海丽豪清能股份有限公司100%股权,通威股份(600438)从2月25日开始停牌,经过十余日的等待,2026年3月10日公司召开第九届董事会第七次会议审议了相关议案,申请公司股票、可转债及可转债转股自2026年3月11日开市起复牌。
3月11日复牌当天,通威股份股价跳空高开,最终报收18.62元/股,上涨2.53%。

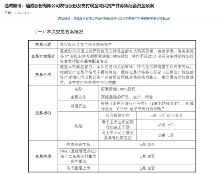
通威股份公告截图
3月10日晚间,通威股份公告了定增预案。公司拟通过发行股份及支付现金的方式,收购公司前董事、核心高管段雍实际控制的青海丽豪清能股份有限公司100%股权,交易对方多达57名股东,本次交易股票发行价格确定为15.2元/股。
预案显示,丽豪清能成立于2021年4月29日,注册资本约为100691.35万元人民币,法定代表人为崔鹏。其主营业务为光伏级高纯晶硅、电子级多晶硅等半导体材料的技术研发、生产和销售。截至预案签署日,段雍直接持有青海丽豪4.7530%股权,并合计控制青海丽豪23.8456%的表决权,是青海丽豪的实际控制人。
标的公司丽豪清能的主营业务为高纯晶硅的研发、生产和销售,同时从事相关新能源业务。记者了解到,高纯晶硅作为硅片的核心基础原材料,是光伏产业与半导体产业的上游关键环节,对下游光伏电池的能量转换效率及半导体领域硅晶片、微芯片等产品的核心性能发挥着不可替代的重要作用。
通威股份表示,本次收购丽豪清能,是在政策引导与行业自律并行推进背景下进行的市场化交易,既有利于减少市场直接参与主体数量,增强产能调控灵活性,助力市场回归平衡,也有利于整合优势产能,提升在高纯晶硅环节的综合竞争力。
有分析人士表示,面对光伏行业的深度洗牌,通威股份收购青海丽豪,以“强强联合”之姿,演绎了龙头企业的战略定力与进取心。此次交易的核心价值在于:通过吸纳丽豪基于青海绿电优势构建的低成本产能,通威进一步夯实了其作为全球多晶硅成本领导者的“护城河”,并显著提升了市场占有率。
从更宏观的视角看,这是对行业供给侧结构性改革的积极响应,通过头部企业的整合,加速了优质资源汇聚与落后产能出清,推动产业集中度迈向新高度。
此外,丽豪的绿色电力属性完美契合了全球市场对清洁供应链的需求,补齐了通威国际化布局的关键一环,强化其全球龙头地位的同时,也为引导整个光伏产业回归理性、健康的增长轨道注入了强大动力。
在经历了两年周期向下后,2026年在供需格局改善预期下,通威股份能否扭亏备受业内关注。
可以看到,在强有力的政策引导下,光伏行业正加速推进落后产能的出清。随着供需格局的逐步改善,企业盈利能力有望迎来修复性反弹。多家机构普遍将2026年视为行业结束本轮下行周期的关键节点,即“拐点之年”。
接受金融投资报记者采访的行业分析师李萌表示:“短期来看,市场仍需经历消化高库存与价格探底的阵痛期,其中多晶硅环节因产能过剩问题突出,面临的供需压力尤为显著。然而,展望2026年,行业有望完成周期筑底。一方面,硅料端若启动收储机制将直接推动供给收缩;另一方面,全球需求复苏有望带动产业链盈利逐步修复,助力行业走出已持续两年的下行周期。”
|金融投资报记者林珂|

云天华成配资提示:文章来自网络,不代表本站观点。